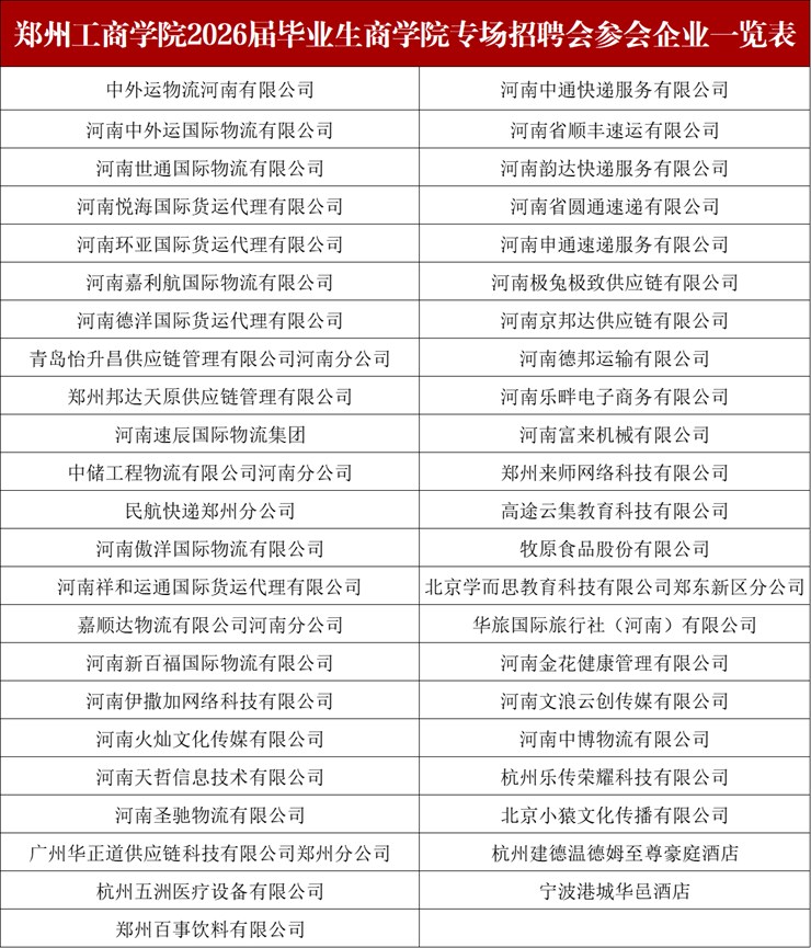
“商海逐梦 职绘蓝图”郑州工商学院 2026届毕业生商学院专场招聘会参会企业一览表

2025年12月16日 星期二 就业指导中心 1306

一、活动名称

“商海逐梦 职绘蓝图” 商学院2026届毕业生专场招聘会

二、活动时间

2025年12月17日(星期三)9:30—12:00

三、活动地点

郑州工商学院(郑州校区)伯苓广场


}
>
Alternate Text  联系我们
Alternate Text 地址: 三号教学楼103室 招生就业处
Alternate Text 邮箱: zzgsxy@126.com
Alternate Text 电话: 0371-85303888
Alternate Text

关注微信

扫描左侧二维码
获取最新资讯